2010年「わくわくどきどき夏休み工作スタジオ」(東京都教育委員会)の講座番号65で用いた教材です。
Arduinoブートローダとスケッチを書込んだATmega328Pをブレッドボードに配置して色々な機能を選択動作させる電子工作です。
資料
- ブレッドボード電子工作テキスト(PDF)(初版改定:2010.08.27)
- 指導上の注意事項と授業実施メモ(PDF)
- ブレッドボード電子工作用スケッチ(ZIP)
- ブレッドボード上のATmega328Pにブートローダやスケッチを書き込む
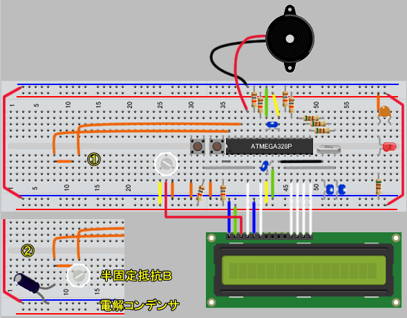
製作した回路。詳しくはテキスト参照。
- 共通部分 [組立て手順を見る]
- 電源ライン,ポリスイッチ,LED,510Ω

- 電池ボックスの接続

- タクトスイッチ,AVR,クリスタル,セラコン22pF

- 配線。配線の後,セラコン0.1μFを置く。

- 10KΩ×6個

- 510Ω×3個,LED

- 圧電スピーカの接続,センサー用ジャンパ配線,LCDの接続

LCDコントラスト調整用の半固定抵抗を付けて完成 [とじる]

- キッチン・タイマー,デジタル時計
- キッチン・タイマー (1)10KΩ×4を配置変更 (2)半固定抵抗器Bを配置

使い方
- 電源スイッチをONにします。
- 液晶表示板に,××フンタイマー と表示されます。
- 半固定抵抗器Bを回すと,表示が 1フンタイマー から 12フンタイマー まで変化します。
- 半固定抵抗器Bを回して計りたい時間)をセットします。
- スタートボタンを押します。
- カウントダウンが始まります。
- カウントダウンが終わると,ピーポー音が鳴ります。
- ピーポー音を止めるときは,リセットボタンを押します。
- ピーポー音は50回鳴ると自動的に止まります。
- デジタル時計 (1)10KΩ×4を配置変更

使い方
- 電源スイッチをONにします。
- 液晶表示板)に,20×× ネン と表示されます。
- 半固定抵抗器)Bを回して,年を合(あ)わせスタートボタンを押します。
- 半固定抵抗器Bを回して,月を合わせスタートボタンを押します。同じように日,時,分,秒を合わせます。
- 秒を合わせてスタートボタンを押すと,デジタル時計が起動します。
- 時計表示されているとき,半固定抵抗器)Bを右に回しきると年月日時分が,少し左に回すと月日時分秒が表示されます。
- 時計表示されているとき,スタートボタンを押すと 00秒に合わすことができます。
- この時計は,1日あたり数秒ズレます。
- [とじる]
- デジタル温度計
- (1)10KΩ×4を配置変更 (2)温度センサー(LM61BIZ)を接続。

使い方
- 電源スイッチをONにします。
- 液晶表示板に,オンドケイ LM61 と1秒間表示されます。
- 液晶表示板の表示が オンドケイ ××.×0゚ Cと変わります。
- この温度計は,マイナス25℃から50℃まで計ることができます。誤差は約3℃です。
- 10KΩ×4を下のように配置変更すると,温度センサーにLM35DZが使える。

使い方
- 電源スイッチをONにします。
- 液晶表示板に,オンドケイ LM35 と1秒間表示されます。
- 液晶表示板の表示が オンドケイ ××.×0゚ Cと変わります。
- この温度計は,0℃から110℃まで計ることができます。誤差は約1℃です。
- [とじる]
- 光アラーム
- (1)10KΩ×4を配置変更 (2)光センサー取付け部分を配線 (3)光センサーを配置

使い方
- スタートボタンを押しながら,電源スイッチをONにします。
- チイサイト ON ジュンビ と表示されたら,スタートボタンをはなします。
- チイサイト ON 数値:数値 と表示されます。
- 半固定)抵抗器Bを回すと左側の数値が000〜511まで変化します。
- 光センサーの上に手をかざして光をさえぎると右側の数値が変化します。
- 光アラームの動作点の調整: 半固定抵抗器Bを調整して,光をさえぎった値よりも100くらい大きい値にします。
- 光アラームの起動: スタートボタンを押します。
- 光センサーの値が半固定抵抗器Bで設定した値より小さくなるとピーポー音が鳴りLEDが点滅します。
- ピーポー音)は20回鳴ると自動的に止(と)まり監視状態になります。
- ピーポー音が鳴っている途中でリセットボタンを押すとピーポー音は止まり,すぐに監視状態になります。
- [とじる]
- フルカラーLEDイルミネーション
- (1)10KΩ×4を配置変更 (2)フルカラーLEDを接続

使い方
- [とじる]
- 音アラーム
- (1)10KΩ×4を配置変更 (2)圧電スピーカを接続

使い方
- [とじる]
- トーン・ジェネレータ
- 単音発生回路: (1)10KΩ×4を配置変更

使い方
- 効果音発生回路:
(1)ジャンパ線を配置 (2)電解コンデンサ33μFと半固定抵抗Bを配置

使い方
- [とじる]
= 以下作業中 =